2012年 新春企画

Mid range improved by SSC-X

ダイナミック型スピーカはインピーダンス特性や高域のピークなどが示すようにダイアフラムの応答は入力信号に忠実とは言えません。楽器のアタックの瞬間、1サイクル目から信号通りに定常振幅に達し、音が止み信号が無くなったらダイアフラムも追従してぴたりと止めることはできないものでしょうか?スピーカから楽器そのものの音色や演奏している雰囲気を生さながらに再現することは叶わない夢なのでしょうか?

SCANSPEAK 10F4224G

周波数特性

SCANSPEAK/10F4224Gワイドレンジ・ユニットによる ミッド・レンジだ。My Speaker測定による周波数測定によればフラットな400Hz〜6kHzあたりを使用帯域として良さそうに思えるが、果たして、この周波数範囲では、ダイアフラムの応答は信号に忠実といえるのだろうか?

10F4224Gユニット特性 周波数特性

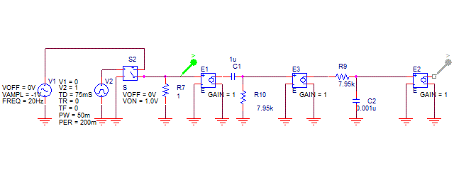
単発サイン波シミュレーション

楽器のアタックの瞬間をシミュレートする多点周波数の単発サイン波の観測だ。どのような波形なら良さそうかをORCADによるシミュレーションで確かめてみた。可聴帯域20-20kHzのBPFの入力波形と20Hzおよび20kHzの出力波形だ。

20Hz-20kHz BPF

緑が 入力波形、グレイが出力波形だ。低域カットオフの20Hzで全体の振幅が減少し位相が進むが周期は変わらない。高域カットオフの20kHzでは振幅が減少し位相が遅れ周期が長くなる。 スピーカからの音響出力がこれらに近ければほぼ信号通りに応答していると見てよさそうだ。

20Hz単発サイン波 シミュレーション

 

20kHz単発サイン波 シミュレーション

 

サインショット

MySpeakerによるサインショット測定だ。振幅情報は得られないが短時間で可聴帯域全域でのおおまかな波形が把握できる。

273Hzまでは周期そのものが短くなっている。1.09kHz近辺では立ち上がりにセンターキャップからのと思しき特異な成分が認められる。この成分は2.19kHz以上では支配的になる。高域でピークを示す周波数近傍では信号がなくなっても振動が残る。

10F4224Gユニット特性 サインショット

10F4424G単発サイン波観測

オシロスコープによる 振幅を含めて細密な単発サイン波の観測だ。可聴帯域両端の20Hzと20kHzを加え全30ポイントとした。高域の観測精度を上げるため信号データレートは96kHz、精度24bitとしている。

上が入力波形、下がスピーカからの音響出力だ。同じ振幅、同じ形状ならパーフェクトなのだが、かろうじて入力信号と 相似と言えるのは345Hz〜547Hzの狭い範囲だ。273Hzは振幅が小さく周期が短くなってい る。689Hzは立ち上がりにセンターキャップからのと思しき特異な成分が現れる。周波数が上がるにこの成分が支配的になる。

これらはダイアフラム固有の音響出力でまさにスピーカ固有の音いえる。要するに音楽とは無縁の違う音がするわけだ。計ることができても改善は困難で打つ手が極めて乏しく、どうしようもなかったのだ。惨憺たる実態だがこれが圧倒的なマジョリティのダイナミック型スピーカの真実だ。

273Hz 周期が短くなっている

 

689Hz センターキャップからの成分が現れる

 

 

10F4224G raw response by Traditional Drive
20Hz 21.5Hz 27.1Hz 34.2Hz 43.1Hz 54.3Hz 68.4Hz 86.1Hz 109Hz 137Hz
UNIT00020Hz UNIT00021.5Hz UNIT00027.1Hz UNIT00034.2Hz UNIT00043.1Hz UNIT00054.3Hz UNIT00068.4Hz UNIT00086.1Hz UNIT00109Hz UNIT00137Hz
172Hz 217Hz 273Hz 345Hz 434Hz 547Hz 689Hz 1.09kHz 1.38kHz 1.74kHz
UNIT00172Hz UNIT00217Hz UNIT00273Hz UNIT00345Hz UNIT00434Hz UNIT00547Hz UNIT00689Hz UNIT01090Hz UNIT01380Hz UNIT01740Hz
2.19kHz 2.76kHz 3.47kHz 4.38kHz 5.51kHz 6.95kHz 8.75kHz 11kHz 17.5kHz 20kHz
UNIT02190Hz UNIT02760Hz UNIT03470Hz UNIT04380Hz UNIT05410Hz UNIT06950Hz UNIT08750Hz UNIT11000Hz UNIT17500Hz UNIT20000Hz

SSC-Xによる改善

多くの画期的な改善をもたらしてくれたSSCが新機能を満載してSSC-Xとしてリリースされている。 この最新のSSC-Xを駆使してこのミッド・レンジの改善を試みた。MICはECM8000、オーディオI/FはUA101、環境はXeon-ZENO/無音PC、Win7/64,SP1などだ。

SSC-X 補正カーブ

SSC-X、補正範囲

100Hz〜20kHzの範囲で±12dB、スムーズネス0としている。

SSC-Xコレクション設定

SSC-X補正10F4424G周波数特性

100Hzより少し上から20kHzまで定規で引いたような一直線でフラットな周波数特性に生まれ変わる。♪

SSC-X補正10F4424G周波数特性

SSC-X補正10F4424G単発サイン波観測

137Hから11kHzまでの広い範囲で振幅一定で、かつ、入力信号と相似の音響出力が得られている 。素晴らしい改善だ。これなら広い音域で楽器のアタックを正確に再現してくれそうだ。

improved response by SSC-X drive with 20-20kHz ±12dB correction
20Hz 21.5Hz 27.1Hz 34.2Hz 43.1Hz 54.3Hz 68.4Hz 86.1Hz 109Hz 137Hz
SSCX00020Hz SSCX00021.5Hz SSCX00027.1Hz SSCX00034.2Hz SSCX00043.1Hz SSCX00054.3Hz SSCX00068.4Hz SSCX00086.1Hz SSCX00109Hz SSCX00137Hz
172Hz 217Hz 273Hz 345Hz 434Hz 547Hz 689Hz 1.09kHz 1.38kHz 1.74kHz
SSCX00172Hz SSCX00217Hz SSCX00273Hz SSCX00345Hz SSCX00434Hz SSCX00547Hz SSCX00689Hz SSCX01090Hz SSCX01380Hz SSCX01740Hz
2.19kHz 2.76kHz 3.47kHz 4.38kHz 5.51kHz 6.95kHz 8.75kHz 11kHz 17.5kHz 20kHz
SSCX02190Hz SSCX02760Hz SSCX03470Hz SSCX04380Hz SSCX05410Hz SSCX06950Hz SSCX08750Hz SSCX11000Hz SSCX17500Hz SSCX20000Hz

エピローグ

これだけ広い周波数帯域で信号の立ち上がりの周期やレベルを再生するユニットは見たことがありません。最新のSSC-Xは、ダイナミック型スピーカが持つ本質的な問題を改善する有力な手立てと言えそうです。

楽器のアタックの瞬間の音色を、演奏を止めた後の余韻や静けさを再現する糸口がようやく見つかりました。

新年早々縁起が良さそうです。

本年もよろしくお願い申し上げます。

2012年 新春企画

Mid range improved by SSC-X