|
2012年 新春企画 |
![]() |
|
SSC-X FIR network |
半世紀近くも以前はマルチ・ウェイ(チャネル)のフィルター は-6dB/octよりも-12dB/octさらに-18dB/octとより高次の急峻なスロープが良いとされた時代がありました。近年、音の良さから-6dB/octのネットワークが見直される ようになっていますが、スピーカ・システムの多くは今でも相変わらず高次のネットワークを装備して独自の響きを奏でています。ネットワークはどうあらねばならないのか?
-6dB/octネットワーク
音が良いとされる-6dB/octネットワークです。伝送特性をシミュレーションでさっくりとレビューしてみます。クロスオーバ周波数は1kHz、赤VDBが低域出力、緑VDBが高域出力、青VDBが正相合成、黄VDBが逆相合成です。振幅特性でわかるように合成の振幅特性は正相、逆相どちらもフラットですが、位相特性に示されるように逆相では位相特性が大きく変化(回転)しています。(VDB以下略)
|
1kHz,-6dB/oct ネットワーク振幅・位相シミュレーション |
|
|
|
振幅特性 |
位相特性 |
|
|
楽器のアタックに相当する1kHzの単発サイン波のシミュレーションです。グレーが入力信号、同相合成が青、逆相合成が黄色です。入力信号の品質が保たれるのは青色の同相のカーブで、黄色の逆相は応答が異なります。
|
-6dB/octネットワーク単発サイン波シミュレーション |
1kHz単発サイン波波形 |
|
|
|
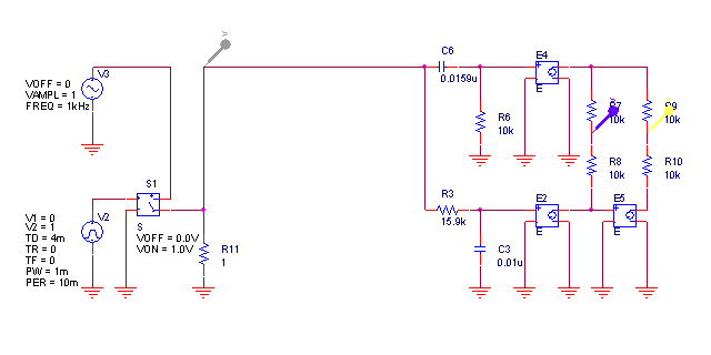
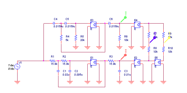
-18dB/ネットワーク
-18dB/octのネットワークです。青が同相合成、黄色が逆相合成です。合成の振幅特性はどちらもフラットですが、位相特性は同相、逆相とも大きく変化しています。
|
1kHz,-18dB/octネットワーク振幅・位相シミュレーション |
|
|
|
振幅特性 |
位相特性 |
|
|
|
楽器のアタックに相当する1kHzの単発サイン波のシミュレーションです。正相合成(青)、逆相合成(黄)のどちらの出力も入力とは異なっています。
|
1kHz,-18dB/octネットワーク 単発サイン波シミュレーション |
1kHz単発サイン波波形 |
|
|
|
マルチ・ウェイ/チャネルの問題
シミュレーションによるネットワーク単体の評価では-6dB/oct同相接続のみが唯一と言えます。ところがオーディオシステム全体で考えると成立するためにはネットワーク前段、後段のすべての系が周波数特性がフラットで位相が直線でオフセット位相が0でなければなりません。
実際には、音楽信号はネットワークで分割されそれぞれの成分はウーファやミディアム、トィータなど別々に音響出力され空間で合成されます。 これらのスピーカ・ユニットはそれぞれ固有の周波数特性や位相特性があるばかりでなく、ごくわずかの製品を除けば、すべて同一平面のバッフルにマウントされ位相オフセットが無視できません。
このように ネットワークの後段に固有の周波数特性や位相特性、位相オフセットが加わって合成されるため、従来のマルチ・ウェイ(チャネル)では、忠実な伝送は無理があるといえます。
SSC-Xネットワーク
信号伝送品質に大きなインパクトがある振幅特性と位相特性はトレードオフの関係があり改善が困難でしたが、デジタル演算プロセスによって不可分だった振幅特性と位相特性がそれぞれ独立に最適化できる時代を迎えています。
最新のSSC-Xに搭載されたリアルタイム高精度FIRネットワーク は直線的な遮断特性と従来のアナログ・プロセスでは実現不可能だったリアル・パート・フィルタと呼ぶべき画期的な特性を実現しています。実際に、最新のSSC-Xのネットワークを-18dB/octに設定し た測定結果に示すように直線的なスロープと同時に位相回転、位相オフセット共に0の理想的な合成特性が得られています。
実際のシステムを構成する上で問題になるマルチ・チャネルのそれぞれのスピーカ・ユニット固有の位相オフセットもそれぞれ独立に キャンセルできるなど、システムを構成する上になくてはならないデジタルならではの機能を装備しています。
| SSC-X 振幅(白)・位相(赤)特性 | ||
|
18dB/oct LPF |
18dB/oct HPF |
18dB/oct同相合成 |
|
|
![]() |
![]() |
理想の伝送品質
従来の-18dB/octの高次ネットワークでは困難だった孤立波が、最新のSSC-Xに搭載されたFIRネットワークでは入出力波形がまったく同じで劣化無くそのまま伝送されることがわかります。いままでどんなに求めても決して得られなかった特性です♪。すごい!です。Never seen before!
|
SSC-Xネットワーク -18dB/oct 上:入力信号、下:同相合成出力 |
|
| 単発サイン波 | 単発三角波 |
|
|
|
-120dB/octネットワーク
SSC-Xに搭載されたネットワークは遮断特性として-6dB/octから6dB刻みで究極ともいえる-120dB/octまでの設定が可能になっています。入出力波形がまったく同じで劣化無くそのまま伝送されますのでいままで伝送不能だった方形波さえ難なくプロセスします。
どのぐらいすごいのか?-120dB/octのするどい切れ味で1kHzの方形波をスパっと分割してみました。LPFからは基本波である1kHzのサイン波がHPFから奇数次高調波が 完璧に分離され出力されます。理論通りです。
|
SSC-Xネットワーク -120dB/oct |
|
|
単発三角波 |
方形波、上:入力、中:LPF、下HPF |
|
|
|
エピローグ
最新のSSC-Xに搭載された高精度FIRネットワークであれば音楽信号は劣化なくそのままプロセスされることが確認できました。これなら、マルチ・チャネルのスピーカユニットの極上の部分だけを選んで切り分け正確につなぎ合わせて、シングル・ユニットの限界を超えるマルチ・チャネル・システムで楽器そのものの音色や演奏の雰囲気が得られそうな予感がします。
特殊な例を除けば音楽信号を劣化なく伝送する高次のネットワークはありませんでした。探していたマルチ・チャネル・システムの根本的な問題の解がようやく見つかった思いです。数十年ずぅっと感じていた楽器の音とは明らかに違うダイナミック型スピーカ・システムの不自然さの原因の一つが、取り除くための糸口が、ようやく見えたような気がします。
新年早々縁起が良さそうです。
本年もよろしくお願い申し上げます。
|
2012年 新春企画 |
![]() |
|
SSC-X FIR network |