左chメータ動作不良、右chメータ・ランプ切れ

2016' 07 / 09

よみがえれ ! M77

何時かまた使う日を夢見て12年ほど前にメンテナンスを施したが、右chメータのランプは切れたままだった。久しぶりに電源を入れてみたところ左chのメータの動作がおかしい。電源オンと同時に振れはじめ、プロテクション・ランプが消えるまでに振り切れてしまう。

ピーク・プログラム・メータ動作不良
フロント・パネル、サブ・パネルと順に外し引き出したピーク・プログラム・メータ基盤だ。ピーク・プログラム・メータ回路のトランジスタの足が腐食して真っ黒になっていた。トランジスタ単体の経年劣化によるトラブルと思うが、念のため回路図を書き起こして検討してみた。 

M77型ピーク・プログラム・メータ基板

 

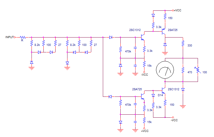
基板パターン面を反転し左ch分の部品を重ねた

 

ピーク・プログラム・メータ回路
基板裏のフォトを反転させて左ch分の部品を重ねて読み取った回路図だ。ラダー型の交流LOG回路と時定数両波整流型バランス・ドライブだ。回路構成や定数からはトランジスタの故障を誘発する要因は無さそうだ。トランジスタの単体不良 と判断して良さそうだ。 

M77型ピーク・プログラム・メータ回路

 

トランジスタ換装

そうこうしているうちに右chメータもおかしくなった。電源オン直後に振れてその後は不規則に揺れ続ける。購入から38年経過しているとは言え、トランジスタの寿命としてはあまりにも短い。純正部品は入手できそうだが、製造は終わっているはずの在庫部品だ。交換しても不安が残る。

2SA725、2SC1312をそれぞれ実寿命が確かな2SA1015、2SC1815へ置き換えることにした。
hFEが異なるが回路図上は問題なさそうだ。換装に当たっては、足の配置がラベルに正対して左からBCE(2SA725、2SC1312)ECB(2SA1015、2SC1085)と異なるのが注意点だ。

トランジスタの定格

http://www.minor-audio.com/data/data_tr.html

型名

社名
Mnf.

用途
App.

構造
Type

最大定格 Max. Ratings (Ta=25゚C)

電気的特性 Elec. Character. (Ta=25゚C)

外形
Pac. Dim. No

備考

VCBO

VEBO

Ic

Pc

Tj

直流又はパルスhFE

fab/ft*

Cob

(V)

(V)

(mA)

(mW)

(゚C)


VCE(V)

Ic(mA)

(MHz)

(pF)

2SA725

三菱

RF.AF.LN

Si.EP

-35

-5

-100

200

125

500

-6

-1

100*

3

138B

 

2SA1015

東芝

AF

Si.E

-50

-5

-150

400

125

70-240

-6

-2

>80

4

138

2SC1312

三菱

RF.AF.LN

Si.EP

35

4

100

200

120

500

6

1

150*

2.5

138B

 

2SC1815

東芝

AF

Si.E

60

5

150

400

125

70-700

6

2

>80

2

138

メータ・ランプ切れ
タングステン特有の黄色味をキャンセルする為のブルー・ゼラチン塗装が施されたフューズ型ランプで純正部品は12年前には絶版だった。同じフューズ型の白色LEDランプを見つけておいた。

白色LEDランプ(上)とメータ・ランプ(下)

メータ・ランプ換装
もう1台の M77型もランプ切れだったので同様にフューズ型の白色LEDランプに交換した。AC点灯のチラつき防止に極性を反転させて倍速点灯とした。

LEDランプと交換

 

エピローグ
常用のメイン・アンプとこのアナログ時代のビンテージものを入れ替えて聴いてみた。空間にふっと浮かぶ音の純度の高さに気が付いた。ピアニシモのハーモニーが限りなく美しい。定位が明確で上下奥行方向の空間表現も優れている。聴き比べしたことがなかったので真価に気が付かなかった。使い続けるには手を加えながらとなりそうだがなかなか良いコンポだ。

M77型メイン・アンプ