2020' 07 / 07
よみがえれ ! M77
プロテクションが点灯した.そういえば前回のメータ・アンプ・フィックスのとき,基板上の同じ品番のトランジスタの足が黒かったのを思い出した.あのとき,ついでに交換しておけば良かった
.
ボトム/フロント/サブ・パネル取り外し
ボルト13本で取り付けられた
ボトム・パネル
を外してから,パワースイッチのノブと2個のボリュームのノブを引き抜きボリューム取り付けナットを外してからフロント・パネルの順で外す.フロント・サブ・パネルを外すためにトップ・パネルのサブ・パネル側3本のボルトとサイド・パネルの左右計4本を外す.
|
ボトム・パネル13本のボルト位置 |
|
|
|
左サイドのフロント・パネル4本/サブ・パネル2本のボルト位置 |
|
|
メータ・アンプ/保護回路基板アクセス
フロント・サブ・パネル上部2本のボルトを外して,4本で取り付けられたメータを外せばメータ・アンプ/保護回路基板にアクセス可能だ.確認すると2個の2SC1312の足が残念なほど黒
い.さらに腐食が進んだと見て良い.
|
メータ・アンプ/プロテクション基板 |
|
|
|
足が腐蝕して黒変した2SC1312 |
|
|
トランジスタ換装
メータ・アンプ同様に実寿命が確かな2SC1815へのリプレースが妥当だ.電極接続に注意してさっくりと換装完了.
念のため交換していない他のトランジスタの足もチェックして目視上問題ないことを確認した.
|
トランジスタ電極接続 |
![]() |
|
2SC1815に交換 |
|
|
回路定数確認
前回のメータ・アンプ・フィックスのとき回路定数すべては確認していなかった
.耐熱チューブに隠れた抵抗値やメータ・アンプの電源電圧やラベル読み取り困難なゼナ・ダイオードの端子電圧も測定した.
|
M-77型,メータ・アンプ/プロテクション基板トップ |
![]() |
|
M-77型,メータ・アンプ/プロテクション基板ボトム |
![]() |
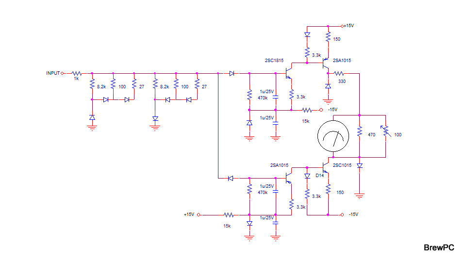
ピーク・プログラム・メータ回路
基板から読み取った回路図だ.読み取った入力抵抗値やキャパシタ容量と電源電圧を書き添えた.
|
M-77型,ピーク・プログラム・メータ回路 |
![]() |
エピローグ
今回で3回目の修理となる.過去2回ともトランジスタそのものの不具合が原因で2SA725と2SC1312は足の材料そのものに問題があり換装のやむなきに至っている.常用して久しいが静謐な音の佇まいもさることながら大型のピーク・プログラム・メータは何かと便利で重宝している.